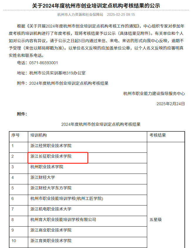
近日,根据杭州市职业能力建设指导服务中心发布的《关于2024年度杭州市创业培训定点机构考核结果的公示》,我校以总分第二名的成绩获得培训定点机构“五星级”单位认定。
学校自获得创业培训定点机构资质以来,已连续十二年作为杭州市创业培训定点机构开展培训。在培训过程中,主动接受上级管理部门监督,严格按照杭州市职业能力建设指导服务中心关于创业培训定点机构的有关要求,规范培训管理,确保质量优先。
未来,学校将继续在杭州市职业能力建设指导服务中心的指导下,持续推进创业培训工作,加强质量监管,不断扩大覆盖面,切实做好创业培训相关工作,为进一步推进我市创业培训队伍建设做出更大贡献。
据悉,我校已连续两年获此殊荣。
